Этот баннер — требование Роскомнадзора для исполнения 152 ФЗ.
«На сайте осуществляется обработка файлов cookie, необходимых для работы сайта, а также для анализа использования сайта и улучшения предоставляемых сервисов с использованием метрической программы Яндекс.Метрика. Продолжая использовать сайт, вы даёте согласие с использованием данных технологий».
Политика конфиденциальности
|
|
|
Doxygen и Graphviz: листая старую тетрадь +
|
|||
|---|---|---|---|
|
#18+
(с) Тальков hDrummer (hDrummer) когда то выпускал журнал. Алгоритм, с точностью до склероза. Для одного из номеров была написана статья про doxygen Doxygen и Graphviz : ДОКУМЕНТИРОВАНИЕ ПРОЕКТОВ НА C# ... |
|||
|
:
Нравится:
Не нравится:
|
|||
| 17.01.2025, 10:15 |
|
||
|
Doxygen и Graphviz: листая старую тетрадь +
#40140172
![]() Ссылка:
Ссылка на сообщение:
Ссылка с названием темы:
Ссылка на профиль пользователя:
Ссылка на вложение:
Ссылка на вложение 2:
|
|||||||||||||||||||
|---|---|---|---|---|---|---|---|---|---|---|---|---|---|---|---|---|---|---|---|
|
#18+
... |
|||||||||||||||||||
|
:
Нравится:
Не нравится:
|
|||||||||||||||||||
| 24.02.2025, 11:42 |
|
||||||||||||||||||
|
Doxygen и Graphviz: листая старую тетрадь +
#40140227
![]() Ссылка:
Ссылка на сообщение:
Ссылка с названием темы:
Ссылка на профиль пользователя:
Ссылка на вложение:
Ссылка на вложение 2:
|
|||||||||||||||||||
|---|---|---|---|---|---|---|---|---|---|---|---|---|---|---|---|---|---|---|---|
|
#18+
... |
|||||||||||||||||||
|
:
Изменено: 28.02.2025, 15:59 - tchingiz
Нравится:
Не нравится:
|
|||||||||||||||||||
| 28.02.2025, 15:59 |
|
||||||||||||||||||
|
Doxygen и Graphviz: листая старую тетрадь +
#40140228
![]() Ссылка:
Ссылка на сообщение:
Ссылка с названием темы:
Ссылка на профиль пользователя:
Ссылка на вложение:
Ссылка на вложение 2:
|
|||||||||||||||||||
|---|---|---|---|---|---|---|---|---|---|---|---|---|---|---|---|---|---|---|---|
|
#18+
... |
|||||||||||||||||||
|
:
Нравится:
Не нравится:
|
|||||||||||||||||||
| 28.02.2025, 16:03 |
|
||||||||||||||||||
|
Doxygen и Graphviz: листая старую тетрадь +
#40140274
![]() Ссылка:
Ссылка на сообщение:
Ссылка с названием темы:
Ссылка на профиль пользователя:
Ссылка на вложение:
Ссылка на вложение 2:
|
|||||||||||||||||||
|---|---|---|---|---|---|---|---|---|---|---|---|---|---|---|---|---|---|---|---|
|
#18+
... |
|||||||||||||||||||
|
:
Нравится:
Не нравится:
|
|||||||||||||||||||
| 06.03.2025, 10:43 |
|
||||||||||||||||||
|
Doxygen и Graphviz: листая старую тетрадь +
#40140386
![]() Ссылка:
Ссылка на сообщение:
Ссылка с названием темы:
Ссылка на профиль пользователя:
Ссылка на вложение:
Ссылка на вложение 2:
|
|||||||||||||||||||
|---|---|---|---|---|---|---|---|---|---|---|---|---|---|---|---|---|---|---|---|
|
#18+
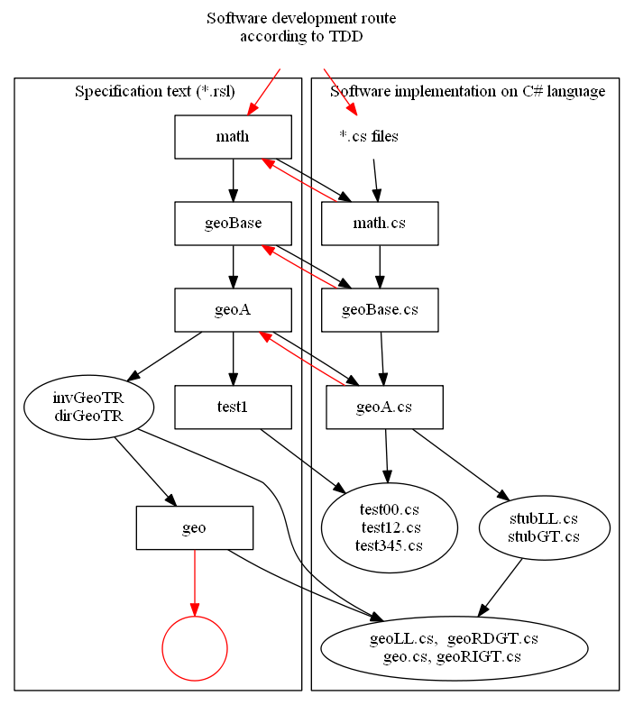
прямую и обратную геодезические задачи см. https://resql.ru/forum/topic.php?fid=68&tid=2187219 пробовал писать по науке TDD, разработка через тестирование. Это иллюстрация к попытке ... |
|||||||||||||||||||
|
:
Изменено: 16.03.2025, 13:04 - tchingiz
Нравится:
Не нравится:
|
|||||||||||||||||||
| 16.03.2025, 13:03 |
|
||||||||||||||||||
|
Doxygen и Graphviz: листая старую тетрадь +
|
|||
|---|---|---|---|
|
#18+
Красное на белое поменять и будет финальная версия картинки. Лишние ребра нужны для более красивого расположения узлов. ... |
|||
|
:
Нравится:
Не нравится:
|
|||
| 16.03.2025, 13:05 |
|
||
|
Doxygen и Graphviz: листая старую тетрадь +
#40140428
![]() Ссылка:
Ссылка на сообщение:
Ссылка с названием темы:
Ссылка на профиль пользователя:
Ссылка на вложение:
Ссылка на вложение 2:
|
|||||||||||||||||||
|---|---|---|---|---|---|---|---|---|---|---|---|---|---|---|---|---|---|---|---|
|
#18+
... |
|||||||||||||||||||
|
:
Нравится:
Не нравится:
|
|||||||||||||||||||
| 21.03.2025, 22:08 |
|
||||||||||||||||||
|
Doxygen и Graphviz: листая старую тетрадь +
#40140575
![]() Ссылка:
Ссылка на сообщение:
Ссылка с названием темы:
Ссылка на профиль пользователя:
Ссылка на вложение:
Ссылка на вложение 2:
|
|||||||||||||||||||
|---|---|---|---|---|---|---|---|---|---|---|---|---|---|---|---|---|---|---|---|
|
#18+
... |
|||||||||||||||||||
|
:
Нравится:
Не нравится:
|
|||||||||||||||||||
| 12.04.2025, 21:15 |
|
||||||||||||||||||
|
|

start [/forum/topic.php?fid=71&msg=40140387&tid=2187151]: |
0ms |
get settings: |
6ms |
get forum list: |
11ms |
check forum access: |
2ms |
check topic access: |
2ms |
track hit: |
24ms |
get topic data: |
7ms |
get forum data: |
2ms |
get page messages: |
33ms |
get tp. blocked users: |
1ms |
| others: | 253ms |
| total: | 341ms |

| 0 / 0 |
